重磅! 放弃中国籍入澳籍或将被征税! 有华人双国籍暴露, 被拒登机
//前言//
澳洲华人注意,
加入澳洲国籍,
放弃中国国籍可能被征税!
为规避税收漏洞,
中国或开始征收弃籍税!
弃籍税+CRS税务信息交互,
海外华人都会受到影响!
#01:
弃籍税或通过,
放弃中国国籍将被征税!
一直以来海外华人如果想要加入外国国籍,硬性规定就是放弃中国国籍!
而现有的移民规定之中,在更改国籍的时候,华人可以将自己的资产和财富转移到国外。
这其中可能会出现一些为了避税或者逃税而更改国籍的情况,为了避免这种情况发生,在最近的人民代表大会上,有人大代表提出了修改税收规定,增加弃籍税的提案!

(图片来源:第一财经)
这项提案的发起者全国人大代表陈晶莹在接受采访时表示:鉴于目前我国针对富豪移民的税收征管漏洞以及部分富豪移民逃税后仍在国内赚钱的现象,建议修订《企业所得税法》和《个人所得税法》,在弃籍者的税收清缴、个税征管和征管流程等方面加以完善。
随着中国经济快速发展,富豪数量也持续增长,但部分富豪以避税及将资产及财富转移国外为目的而移民。与此同时,与发达国家相比,我国针对富豪移民的税收征管存在漏洞。

(图片来源:湖北新闻)
弃籍税并非是一个独立的税种,它应该被定义为一种新的税收制度。
这个制度之下,对放弃既有国籍者(包括企业和个人)做出一系列征税安排。
核心价值在于包围国家税收主权,遏制资产外逃,保证国家税收收入!
在这个税收制度没有完善之前,仍存在一些可以被利用的漏洞!
(图片来源:网络)
以澳洲华人举例,加入澳洲国籍的第一件事就是必须要取消中国国籍,如果弃籍税生效,在取消中国国籍的时候,就不只是提交一份退籍申请,而且需要向税务机关清算自己的税收状况。
这一点非常重要!
弃籍税又该如何具体规定呢,专家的建议是借鉴西方国家的一些规定,比如说美国的《个人所得税法》加强弃籍者的税收清缴和德国的强化弃籍税实施的事中事后的个税征管。
最重要的一点就是税收计算,弃籍税的征收或许会采用这种方式:
如果中国公民退出中国国籍,退籍时的所有财产都将视为以公允价出售,包括房产、股票、股权、债券、个人物品如汽车等,而为之产生的收益或者亏损,都需缴纳个人所得税。
除了征收弃籍税之外,专家还建议要加强CRS国际税务信息交互系统的信息收集功能。
目的是了解中国公民在海外金融账户的数据以及在海外的收入信息。
重点在于打击“移民+离岸信托”中的逃税行为。
#02:
CRS全球税务信息交互系统,
澳洲华人必须重视
专家除了弃籍税之外,重点强调了CRS全球税务信息交互系统。或许很多人对它有印象,有些人还一知半解,
那CRS究竟是什么呢?
CRS全称Common Reporting Standard,也就是“统一报告标准”。所谓标准,就是金融账户涉税信息自动交换标准。
通过CRS平台这些账户信息将在各个合约国之间交换,合约国会将国内居民的存款账户、托管账户、有现金的基金或者保险合同、年金合约等进行信息互换,提升税收透明度和打击跨境逃税。

(图片来源:网络)
那些华人群体受影响最大?
1.海外有金融资产配置的人群
2.在海外持有壳公司投资理财的人群
3.在海外已购买大额人寿保单的人群
4.已设立海外家族信托人群
5.在境外设立公司从事国际贸易的人群
因为CRS关注打击跨境逃税,所以很多华人富豪或者老板想要通过离岸账户转移资产等,日后都会变得越来越困难。 
(图片来源:网络)
在强大的金融信息情报的交换下,各国的税务机构都可以更了解海外居民的真实收入状况。
以澳洲距离,澳洲ATO可以监管所有澳洲公民的税务状况,只要是澳洲纳税人,所有财产包括和境外财产,都在在监管的法眼之下。
同时随着最近中国CRS的落地,很多澳洲华人在中国的资产也将暴露在ATO的眼前,相反同样如此,华人在澳洲的资产,中国税务局也会一清二楚。

(图片来源:网络)
许多已经移民澳洲的中国人,都没有把在中国的房地产出售收益、股票投资收益、银行利息收入、养老金收入等在澳洲进行税收申报。
同样,在澳洲的收入也没有对中国税务局申报,打定的就是两头避税的主意。
现在有了弃籍税加上CRS全球税务交互系统的监管,想要两头避税会变得不再可能,反而会变成两头交税。
#03:
华人偷偷保留双国籍,
回国时暴露被拒绝登机
还有人拿到了澳洲国际之后,仍然在使用中国护照,想要利用“双国籍”两头占便宜。
这种做法也是行不通的,尤其是在疫情之下海外华人回国审查更加严格,一些人“双国籍”的行为也被暴露在阳光之下…

(图片来源:网络)
之前就有一位加拿大的华人黄先生(化名)在2020年年初疫情爆发的高峰期,担忧疫情失控,除夕前从中国连忙经美国赶回了自己的第二国籍所在地——加拿大。
然而,谁能想到,这一走就是2年,中国的封关持续了许久。仍在中国的父母已经是许久未见。在这个疫情好转了的春节,便动了念头想要回国陪父母过春节。
虽然中国明令禁止双重国籍的存在,但是黄先生一直都将自己的第二国国籍隐瞒的很好。
一直在国内用中国国籍的身份经商,省去了许多不便。提及如何防止自己的双重国籍被发现的,黄先生说:
“
在入境中国的时候使用的是中国护照,但在返回加拿大的时候,我会在出境中国时用中国护照,入境加拿大时就换成加拿大护照,这样一直都没有被查出我有两本护照的事情。
”
在去年年初,疫情有所好转,中国开放了返华航班,然而政策要求乘机人必须要提供本地居留证明以及核酸报告。
这让黄先生很是为难,结果发现身边的朋友都通过提交医保卡或驾照作为本地居留证明,成功地申请到了返华的登机绿码。
当黄先生在去年6月提交了驾照和核酸检测报告,然而却因为一时大意将本应该上传的中国护照上传成了加拿大公民才有的EDL护照。
结果被中国驻加拿大领事馆发现了一直隐瞒的双国籍的事情,拒绝发放登机绿码。
所以在这一点上,已经加入澳籍或者其他国籍的海外华人千万不要心存侥幸。
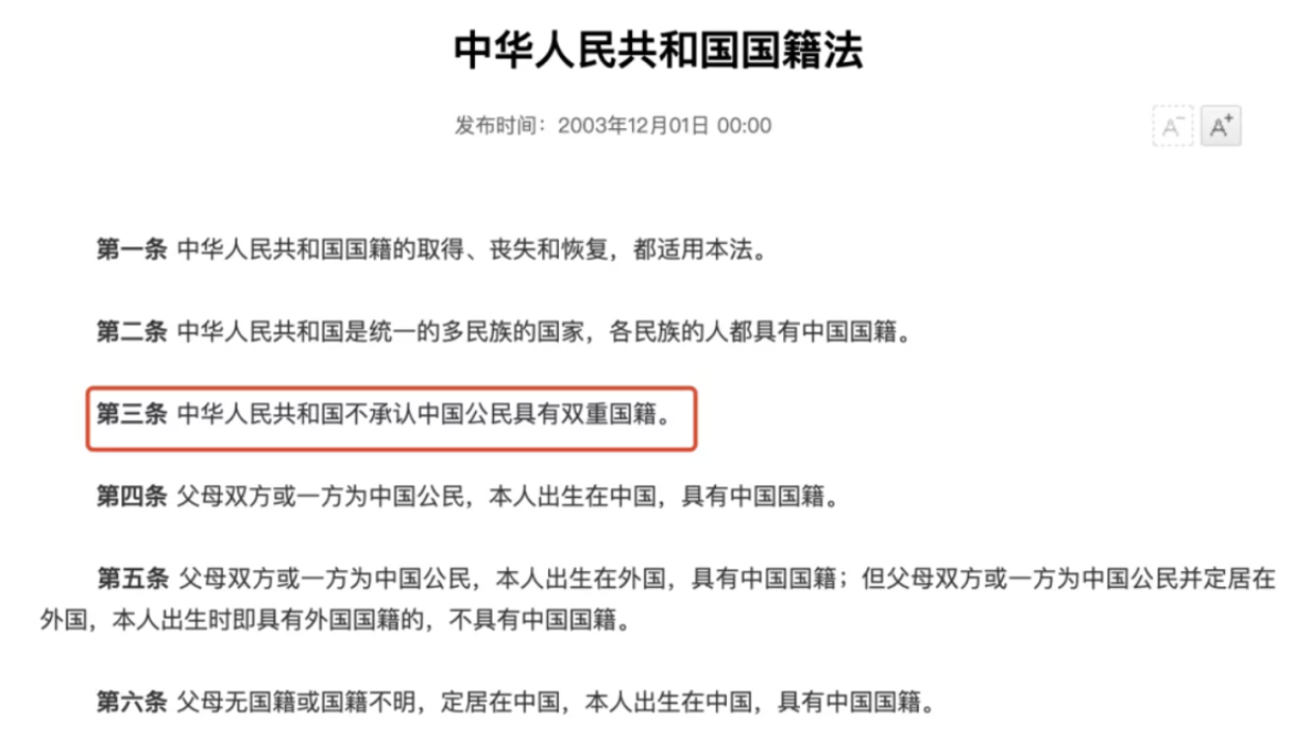
根据《中华人民共和国国籍法》规定:定居外国的中国公民,自愿加入或取得外国国籍的,即自动丧失中国国籍。
如果海外华人持有“双国籍”,且没有将中国户籍注销,那么将会被暂时禁止出境,只有在返回原居住地注销了中国户籍之后才可出境,严重者或将面临法律责任。

与此同时,
中国出入境部门坚决严查严打“双国籍”,
轻则注销、重则判刑!
无论是疫情期间,还是在此之前,中国驻外使馆曾多次提醒:
加入外籍的原中国公民勿再使用中国护照。

使馆的处理办法也很简单。对有关证件注销或宣布作废,当事人会被拒签或被拒绝入境。
其实“双国籍”已经是个老生常谈的话题了,但仍旧有不少人认为自己“足够幸运”,手持两本护照不会被发现。
但规定就是规定,既然法律有明文规定,就要进行遵守。为了自己方便而不顾法律的行为,早晚都是要翻车的…
最后
弃籍税虽然只是刚刚给出提案,还没有立刻生效,但这一定是中国完善税收制度的重要一环。对于想要以移民方式避税的华人而言,弃籍税的出台打消了他们几乎所有逃税的念头。
另外一点就是CRS全球税务信息交互系统,它的存在可以让居住海外的华人收入变得透明!
海外收入、国内收入都会被两方的税务机构了解的一清二楚,两头避税已经是不可能的事情。
合法缴税是每个纳税人应尽的义务,偷税漏税等待的只有法律的制裁!








